Overview
NuNet framework will allow for different computational processes, combining runtime implementations of open source or proprietary code, to be posted and executed on any device connected to the framework and offering its computational capacities. It will also allow for these computational processes to access various data sources advertised within the framework. The internal NuNet tokenomics will wrap the technical architecture into an economic framework, providing appropriately governed market incentives available for each participant in the network and beneficial for the self-organizational dynamics of the framework.
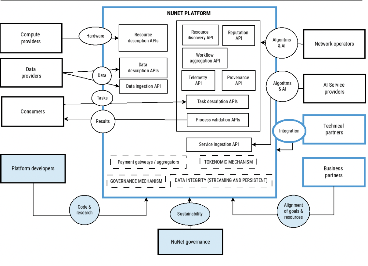
- First, at its very core, the architecture of Nunet will provide an open-ended collection of pluggable APIs, enabling independent and economically / socially incentivized participants (consumers, producers and network operations agents) to inject and/or consume information into/from the decentralized data, management and control plane of the framework;
- Second, NuNet will provide a decentralized control plane for the network participants to autonomously construct and execute ad-hoc computational workflows combining independent computational and economic actors;
- Third, NuNet will provide tooling and development environments and tokenomic incentives for third parties to augment and/or completely redesign any network component or API.
The first and second aspects are instrumental to NuNet framework operation and will be initially developed by NuNet core developers. However, the achievement of the long-term vision and ambition of NuNet, all three aspects will have to be continuously developed and support each other.

NuNet platform is an open-ended collection of pluggable open API, enabling providers, consumers and network operating agents to autonomously construct ad-hoc computational workflows from available components.
The third aspect is instrumental for attracting community and business partners.
The collection of pluggable open APIs and the decentralized control plane will allow NuNet to operate as a decentralized service mesh - or rather as an ecosystem of ad-hoc service mesh implementation of each computational workflow. It is decentralized in the sense that it does not have a single controller or orchestrator and each ad-hoc mesh network implementing a computational workflow and its runtime environment will be completely autonomous from each other.
Furthermore, each ad-hoc mesh network is decentralized in the sense that it is constituted from economically independent and computationally isolated components/ participants. Network operation agents are those components of the infrastructure that will provide independent construction, orchestration, execution, clearing and settlement of all computational and tokenomic transactions involved in ad-hoc service meshes. Network operations agents, however, will be economic actors on their own and, therefore will be able to offer their underlying computational workflows within the same NuNet framework and infrastructure of open APIs. Therefore, NuNet will build the basis for a dynamic, infinitely extendable and evolving ecosystem of ad-hoc service meshes - a decentralized computational universe and a global economy of decentralized computing.
All computing processes, no matter how powerful or simple, are based on three fundamental aspects: memory, communication and functional transformations of data. Computational infrastructures at every scale are built by providing increasingly complex architectures for combinations of the components that realize these three aspects. None of them are free of charge: implementation of memory and communication require both physical resources and energy, and the design of functional transformations require intelligence and time. In addition, all of these computing processes are certainly associated with specific types of legal ownership and economic value.
The architecture of NuNet is based on the principle that physically and logically decentralized networks should also be managed in a decentralized way, which, contrary to the established approaches, allows one to increase the security and privacy of network constituents , along with providing next level capabilities for optimized data and work flows. We are convinced that decentralization, openness and freedom of data and resource sharing do not need to be traded for individual security and privacy; but can actually complement and enforce each other if done right using available technologies. The philosophy of design is therefore based on the core principle of decentralized systems and distributed trust, where network is considered insecure and trustworthiness of messages and identities of workflow components questionable until this is proven at the level of each individual agent of the network. NuNet adapts and expands this principle for decentralized workflow organization, where each node of the network has a power to decide, negotiate economic or social benefits and commit resources and data to the computational workflow organized in a decentralized manner by other nodes in the network.
Technically, these principles will be realized via the following architectural components:
- An open and organically evolving API of APIs for enabling interactions between components of the platform as provided by stakeholders:
- hardware (sourced from compute providers);
- data (sourced by data providers);
- tasks and results (consumers);
- and AI services (sourced from AI service providers and network operators).
- Lightweight NuNet adapters running as portably as possible across the participating decentralized computing networks and infrastructures. NuNet agents will provide a low level API to be utilised by computational agents of enabling four main functionalities: computational reflection, context awareness, mobility and value exchange. NuNet adapter will be installed on every component upon registration on the platform but will expose different APIs depending on the type of component (e.g. resource description API and service ingestion API on compute providers and AI service provider nodes, task description and validation APIs on consumer nodes and various APIs on network operator nodes, etc.);
- Network operating agents, which will provide capabilities and AI services for managing the NuNet network itself, including matching demands of consumers with offers of computational capabilities and available data by producers; constructing, calculating costs, time and orchestrating proper execution of computational workflows as ad-hoc service meshes - composed from independent components. Technically, network operating agents will be special purpose AI algorithms and programs, executed on the NuNet infrastructure like other components and exposed to API of APIs via NuNet adapters. Network operating agents, however, will have special status in that they will be responsible for execution of each computational workflow, negotiate smart contracts and settle transactions.
- NuNet tokenomics, providing, on the one hand, the basis for value interchange between independent components of the network, single basis for cost calculations, transactions, and, on the other hand, the economic dynamics driving sustainable network development (see Governance & Decentralization section of this document ).